stake官网

多项洗涤用品行业标准获批宣布

宣布时间:2024-08-02|浏览次数:2551

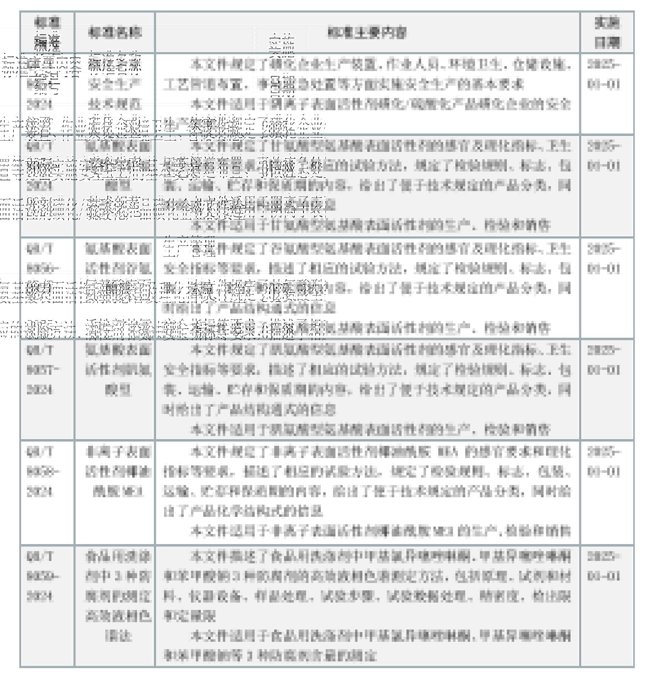
      克日 ,,,,,中华人民共和国工业和信息化部宣布通告批准554项行业标准 ,,,,,其中包括磺化企业清静生产手艺规范等6项洗涤用品行业标准 ,,,,,实验日期为2025年1月1日。。。。。。

Stake(中国区)官方网站

(本文转载自中国洗涤用品工业协会)


网站地图